P24. 两两交换链表中的节点
## 题目
给你一个链表,两两交换其中相邻的节点,并返回交换后链表的头节点。你必须在不修改节点内部的值的情况下完成本题(即,只能进行节点交换)。
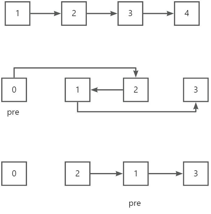
迭代
使用哑节点d简化头节点处理
通过prev指针维护已处理部分与待处理部分的连接
每次取两个节点first和second进行交换
交换完成后更新prev位置继续下一轮
1 | |

| 方面 | 迭代 | 递归 |
|---|---|---|
| 空间复杂度 | O(1) | O(n) |
| 理解难度 | 稍复杂(需维护多个指针) | 较简单(分治思想) |
| 实现方式 | 显式循环控制 | 函数调用栈 |
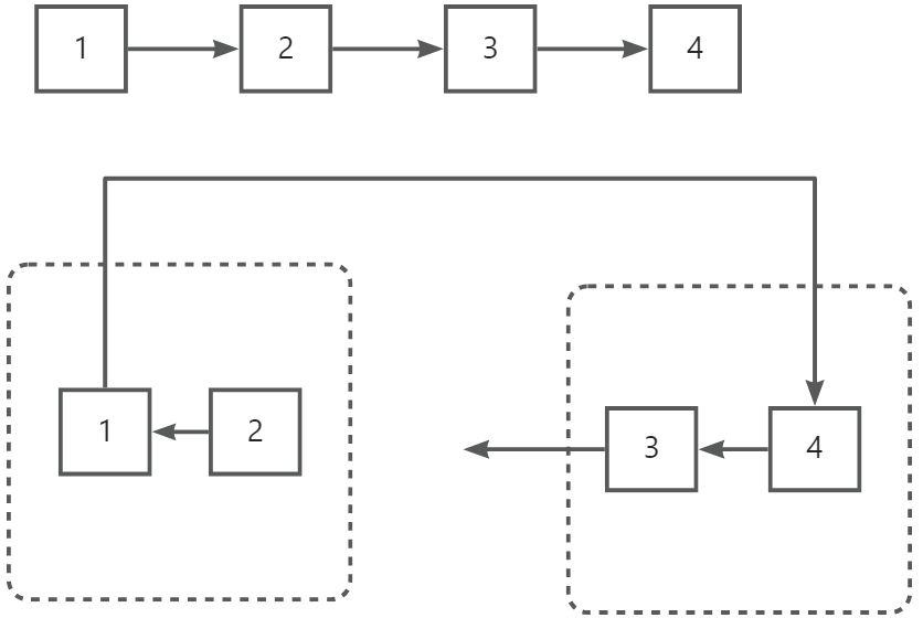
- 将问题分解为:处理前两个节点 + 递归处理剩余链表
tmp保存第二个节点,作为新的头节点- 递归处理
tmp.next之后的链表 - 重新连接当前两个节点的指向关系
关键差异
递归
将问题分解为:处理前两个节点 + 递归处理剩余链表
tmp保存第二个节点,作为新的头节点
递归处理tmp.next之后的链表
重新连接当前两个节点的指向关系
1 | |

总结
| 方面 | 迭代 | 递归 |
|---|---|---|
| 空间复杂度 | O(1) | O(n) |
| 理解难度 | 稍复杂(需维护多个指针) | 较简单(分治思想) |
| 实现方式 | 显式循环控制 | 函数调用栈 |
P24. 两两交换链表中的节点
https://darven-cs.github.io/2025/10/01/两两交换链表中的节点/